Условие:
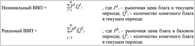
Экономика страны производит товары А и Б. В таблице представлены данные за два года. Принимая 1-й год за базисный, рассчитайте для каждого года номинальный, реальный и дефлятор ВВП, а также среднегодовой индекс цен.

Экономика страны производит товары А и Б. В таблице представлены данные за два года. Принимая 1-й год за базисный, рассчитайте для каждого года номинальный, реальный и дефлятор ВВП, а также среднегодовой индекс цен.

Не нашел нужную задачу?