Условие:
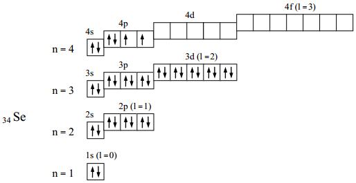
Составьте электронные формулы невозбужденных атомов селена и скандия. Приведите графические схемы распределения электронов по квантовым ячейкам (орбиталям). К каким электронным семействам относятся эти элементы? Укажите валентные электроны их атомов. Для каждого из валентных электронов приведите значения всех квантовых чисел.

